12月10日,全球环境信息研究中心(Carbon Disclosure Project,CDP)公布了2025年度全球企业环境信息问卷评级结果。中智股份在2025年度CDP气候变化问卷评估中,连续第二年获得B级认证,这一成绩印证了中智股份气候管理工作的持续有效性。
为系统性应对气候变化挑战,中智股份将应对气候变化纳入公司整体战略布局,搭建气候风险识别、评估与应对机制,建立科学的碳数据收集和核算体系,依据ISO14064-3开展2025年度组织碳核查,为气候行动落地提供坚实保障。 同时,中智股份于2025年成功通过科学碳目标倡议的技术审验,通过设定合理的减排目标和实施路径,积极应对气候变化,为全球可持续发展贡献力量。 中智大厦采用智能楼宇控制系统,包括智能冷却机组控制系统,智能空调机组和照明控制系统等,根据环境条件变频调节开关和功率,减少电力浪费。 我们倡导全员参与的绿色办公文化,推广电子化办公流程减少纸张使用、鼓励公共交通出行、建立办公用品循环利用平台等,发布节能宣传海报和视频,营造浓厚的环保氛围。 我们按照国际标准建立科学的碳目标,以规范化、科学化的方法积极应对人类共同的气候变化问题,并通过每个员工微小和真诚的行动实现零碳公益和绿色办公。未来,我们将继续探索低碳发展新模式,以更扎实的举措、更显著的成效,助力全球气候治理行动。
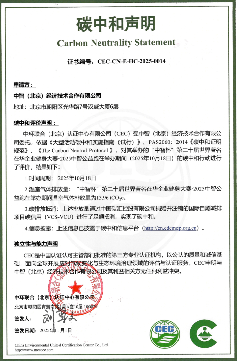
2025中智公益跑 2025年10月18日,中智北京举办“中智杯”第二十届世界著名在华企业健身大赛暨2025中智公益跑,并完成碳中和认证。活动现场回收闲置物品82.21公斤,实现二氧化碳减排1512.67千克;回收1,281个塑料瓶,将被再造为128本环保笔记本,捐赠给“春藤成长计划”所支持的乡村学校。
CDP是一个国际性的非营利组织,成立于2000年。它是全球最大、最权威的环境数据披露平台之一,旨在鼓励和支持企业、城市和地方政府披露其在气候变化、水资源管理和森林保护方面的信息和数据,促进全球向低碳经济和可持续发展转型。CDP与全球超过640家、总资产达127万亿美元的机构投资者以及数百家采购企业合作,通过投资者和买家的力量以激励企业披露和管理其环境影响。2024年,全球超过2.48万家、占全球市值2/3的企业及近1,000个城市、州和地区通过CDP平台披露了其环境影响数据。
